Instance Verification Kit (IVK)
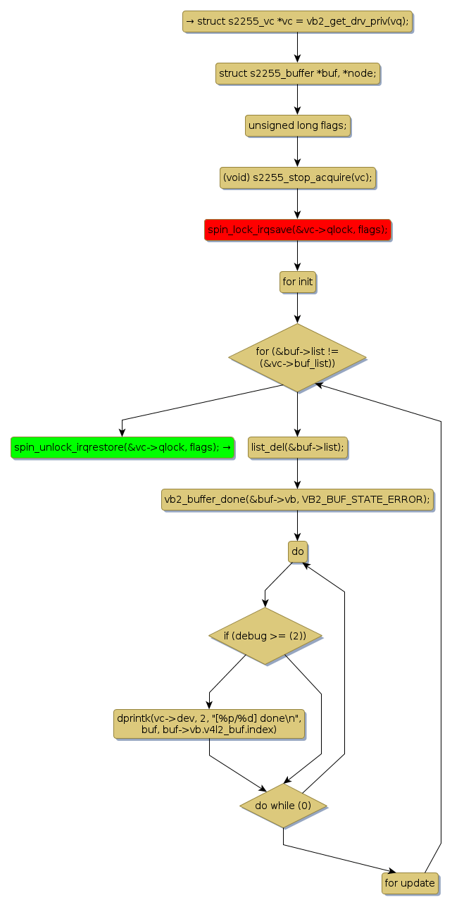
spin lock @ [33186+37+/linux-3.19-rc1/drivers/media/usb/s2255/s2255drv.c]
Instance Signature: qlock
|
The Matching Pair Graph:
|
|
Function Name
|
Control Flow Graph (CFG)
|
Events Flow Graph (EFG)
|
Source Correspondence
|
|
stop_streaming
|
|
|
[33013+14+/linux-3.19-rc1/drivers/media/usb/s2255/s2255drv.c]
|